《商标审查审理指南》重点问题一问一答

阅读: 次 更新时间:2022-02-08

新《商标审查审理指南》在2022年1月1日正式施行,其公布的时候也附上了官方解读。最近进一步推出了重点问题的回复,下文会分四个不同的内容进行转载,请大家自行选择查阅。
 
不以使用为目的的恶意商标申请的审查审理
 
为便利社会公众和商标从业人员更好地理解《商标审查审理指南》(下称《指南》),回应社会关切,国家知识产权局商标局特就《指南》制定过程中重点问题整理了一问一答。
 
《指南》下编第二章为“不以使用为目的的恶意商标注册申请”的审查审理,该章为适应《商标法》第四次修改新增的内容,在《指南》制定过程中受到国内外各方的高度关注,现就相关问题解读如下:
 
1.问:增加“不以使用为目的的恶意商标注册申请”审查审理标准的背景?
 
答:为贯彻落实党中央、国务院决策部署,适应经济社会发展形势,加强知识产权保护,进一步优化营商环境,解决商标注册实践中出现的突出问题,更有效地遏制商标恶意注册,2019年4月23日第十三届全国人大常委会决定对《商标法》作出修改,在第四条第一款中增加了“不以使用为目的的恶意商标注册申请,应当予以驳回”的规定。
 
为落实《商标法》第四次修订,规范商标申请注册行为,国家市场监督管理总局2019年10月制定发布了《规范商标申请注册行为若干规定》(国家市场监督管理总局令第17号),对判断商标是否属于“不以使用为目的的恶意商标注册申请”的考虑因素予以细化。
 
为适应《商标法》的修订完善,坚决打击不以使用为目的的恶意商标注册申请,商标局总结新《商标法》颁布实施近两年来的审查审理实践经验,在广泛征求各界意见基础上,制定本章,明确“不以使用为目的的恶意商标注册申请”审查审理的标准。
 
2.问:本章的起草思路是什么?
 
答:本章在起草时遵循以下几点思路:
 
一是配合《商标法》最新修改,明确“不以使用为目的的恶意商标注册”的释义、适用要件、考虑因素和适用情形,并嵌入典型案例,增强指引性和说理性。
 
二是统一商标审查、异议、评审等审查审理实践,明确审查及审理各环节适用的考虑因素,实现标准适用一致性和个案原则的有机统一。
 
三是总结商标审查审理实践经验,反映、巩固、确认和发展商标注册审查审理最新工作成果。
 
3.问:“不以使用为目的的恶意商标注册”和“傍名牌”“蹭热点”等恶意注册行为有什么区别,如何判断“不以使用为目的”和“恶意”?
 
答:我国《商标法》法律条文中,没有关于“恶意”的定义,打击商标恶意注册相关规定散见在《商标法》第四条、第七条、第十五条、第十九条、第三十二条、第四十四条等多个条款中。一般认为,商标恶意注册行为按照所侵犯利益划分,大致可以分为两种类型:一类是商标恶意抢注行为,即“傍名牌”“蹭热点”以及抢注公众人物姓名等以损害或者攀附他人商誉、民事权利与合法权益为核心特征的商标注册申请行为;另一类是“不以使用为目的的恶意商标注册申请”行为,即“批量申请”“圈占资源”等以扰乱或冲击商标注册与管理秩序为核心特征的商标注册申请行为。
 
两种类型的商标恶意注册行为既有区分,也有关联。《指南》明确《商标法》第四条第一款中的“不以使用为目的的恶意商标注册申请”是指“申请人并非基于生产经营活动的需要,而提交大量商标注册申请,缺乏真实使用意图,不正当占用商标资源,扰乱商标注册秩序的行为”。“不以使用为目的的恶意”中的“恶意”是指不以使用为目的大量申请商标和意欲借此牟利的意图,与“恶意抢注”中的“恶意”并不相同。“傍名牌”“蹭热点”等商标恶意抢注行为,如仅损害特定主体的民事利益不涉及损害公共利益的,应适用相对理由条款予以规制,不属于“不以使用为目的的恶意商标注册申请”规制情形。当然,如果恶意抢注商标数量较大,不正当占用商标资源,扰乱商标注册秩序的,则应同时适用《商标法》第四条第一款予以规制。
 
所谓 “不以使用为目的”申请商标注册的行为是指申请人在申请注册商标的时候,既无实际使用商标的目的,也无准备使用商标的行为,或者依据合理推断,无实际使用商标可能性。《商标法》第四条立法目的在于遏制不正当占用商标资源和扰乱商标注册秩序的商标囤积等恶意申请行为,其不以使用为目的大量申请商标和意欲借此牟利的意图,即属于此条款予以规制的不以使用为目的的“恶意”。
 
4.问:提交商标注册申请需要提交使用证据吗?如何理解本章中列举的不适用《商标法》第四条的两种例外情形?
 
答:依据《商标法》的有关规定,我国商标专用权采取注册取得原则,不以使用为前提。提交商标注册申请一般并不要求提交商标使用证据或者说明使用意图。
 
《商标法》第四条第一款的立法意图在于规制“不以使用为目的”的恶意申请、囤积注册等行为和增强注册申请人的使用义务。《指南》明确“申请人基于防御目的申请与其注册商标标识相同或近似的商标”“申请人为具有现实预期的未来业务,预先适量申请商标”两种情形不适用《商标法》第四条。所谓“基于防御目的申请与其注册商标标识相同或近似的商标”,主要指商标注册人在其主营业务以外的商品或者服务上申请注册与其核心品牌相同或者近似的商标,以防止他人攀附或者污损其在主营业务、核心品牌上已经形成的商誉。所谓“为具有现实预期的未来业务,预先适量申请商标”,主要考虑到实际商业活动中,相关商品或者服务从商业策划到实际宣传、推广、投入市场存在一定的时间差,部分市场主体有提前布局商标注册、预防可能的商标抢注或者规避侵犯在先权益的需求,故允许申请人适量申请相关商标。
 
在此尤其需要强调的是,虽然《指南》对上述两种行为给予了一定程度的认定,但这一认可是有限度的,无论哪种情形申请商标都必须适量。超出合理且必要限度地大量申请无真实使用意图商标的过度防御、过度储备行为,尽管不以转让牟利为目的,但同样占用了大量商标和行政资源,也属于扰乱商标注册秩序的行为,依然可以依法认定属于“不以使用为目的的恶意商标注册”。
 
5.问:“不以使用为目的的恶意商标注册”包括哪些情形?为什么规定有的情形主要适用于异议与评审程序?
 
答:《指南》明确了十种情形属于“不以使用为目的的恶意商标注册”,包括:
 
(1)商标注册申请数量巨大,明显超出正常经营活动需求,缺乏真实使用意图,扰乱商标注册秩序的;
 
(2)大量复制、摹仿、抄袭多个主体在先具有一定知名度或者较强显著性的商标,扰乱商标注册秩序的;
 
(3)对同一主体具有一定知名度或者较强显著性的特定商标反复申请注册,扰乱商标注册秩序的;
 
(4)大量申请注册与他人企业字号、企业名称简称、电商名称、域名,有一定影响的商品名称、包装、装潢,他人知名并已产生识别性的广告语、外观设计等商业标识相同或者近似标志的;
 
(5)大量申请注册与知名人物姓名、知名作品或者角色名称、他人知名并已产生识别性的美术作品等公共文化资源相同或者近似标志的;
 
(6)大量申请注册与行政区划名称、山川名称、景点名称、建筑物名称等相同或者近似标志的;
 
(7)大量申请注册指定商品或服务上的通用名称、行业术语、直接表示商品或服务的质量、主要原料、功能、用途、重量、数量等缺乏显著性的标志的;
 
(8)大量提交商标注册申请,并大量转让商标,且受让人较为分散,扰乱商标注册秩序的;
 
(9)申请人有以牟取不当利益为目的,大量售卖,向商标在先使用人或者他人强迫商业合作、索要高额转让费、许可使用费或者侵权赔偿金等行为的;
 
(10)其他可以认定为有恶意的申请商标注册行为的情形。
 
上述情形中所指的“数量巨大”“大量”需要结合申请人情况、所申请商标情况等因素进行综合判断。
 
情形(3)反复申请注册的行为如属于《商标法》其他条款规制的恶意注册情形的,应适用其他条款。其余情形如果同时违背了《商标法》其他条款的,应当一并适用其他条款。
 
《指南》规定,(3)、(9)两类情形主要适用于商标异议与评审程序,其主要考虑是:一方面,(3)、(9)两种情形一般需要结合在案实际证据进行判断,但商标注册审查通常是基于商标注册申请文件进行的主动、单方行为,没有举证、质证环节,异议和评审程序则可以给予被请求一方充分的申辩机会,并保障相关当事人的程序利益;另一方面,“主要适用于异议与评审程序”也并未完全排除上述两种情形在审查阶段适用,商标注册审查环节可以根据在审查中发现的案件线索,予以综合考虑。
 
不得作为商标标志的审查审理
 
《指南》下编第三章为“不得作为商标标志的审查审理”,该章在承继《商标审查及审理标准》(2005年制定并发布,2016年第一次修订,下称2016《标准》)相应章节的基础上重新编排体例,并对内容进行了大范围的充实和完善。在《指南》制定过程中,该章受到了高度关注,现就相关问题解读如下:
 
1.问:《指南》关于“不得作为商标标志的审查审理”章节在修订上有哪些特点?
 
答:《指南》关于该章的修订具有以下特点:
 
一是坚持正确的政治导向。“不得作为商标标志的审查审理”具有鲜明的政治属性和意识形态特征。《指南》对该章的修订始终坚持以习近平新时代中国特色社会主义思想为指导,坚持党对商标审查工作的全面领导,商标审查审理工作同确保商标审查意识形态安全、维护国家利益与社会稳定有机结合,同维护社会善良风俗、公平竞争秩序和消费者利益相结合。切实把习近平总书记关于知识产权工作的重要指示、党中央的相关决策部署落到实处,为党和人民审好商标。
 
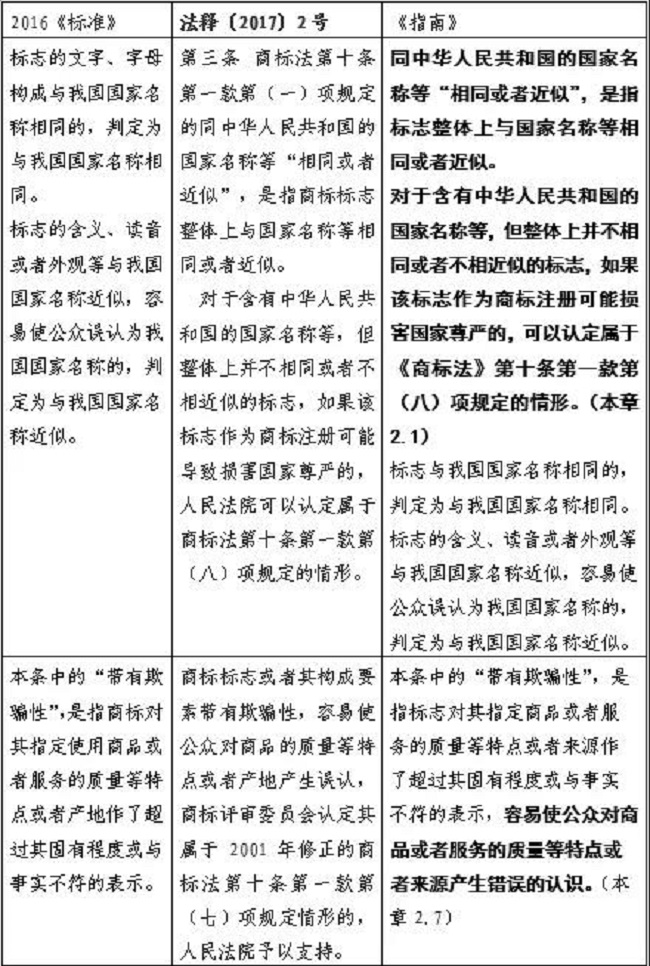
二是充分吸收、借鉴商标授权确权理论、实践最新成果。例如,在《商标法》第十条第一款第(一)项所指的与国家名称等“相同或者近似”的判定上,《指南》吸收《最高人民法院关于审理商标授权确权行政案件若干问题的规定》(法释〔2017〕2号)的规定,明确“同中华人民共和国的国家名称等‘相同或者近似’,是指标志整体上与国家名称等相同或者近似。”“对于含有中华人民共和国的国家名称等,但整体上并不相同或者不相近似的标志,如果该标志作为商标注册可能损害国家尊严的,可以认定属于《商标法》第十条第一款第(八)项规定的情形”,其余如“带有欺骗性”和“其他不良影响的认定”上,也吸收了上述司法解释相关规定。 
 
(图源:国家知识产权局)
 
三是坚持维护国家利益、社会公共利益和公民合法权益的统一,总结打击危害我国国家利益、社会公共利益和公共秩序商标注册行为的实践经验。在实践基础上,进一步划分《商标法》第十条第一款第(七)项和第(八)项之间的界限。原则上对侵犯知名人物姓名、知名机构、重要赛事展会名称等私权利的注册行为适用第十条第一款第(七)项进行规制,对有害于社会主义道德风尚、社会公共利益和公共秩序等注册行为用第十条第一款第(八)项进行规制;明确“其他不良影响”包括标志本身虽无贬损含义,但由该申请人注册使用,易对我国政治、经济、文化、宗教、民族等社会公共利益和公共秩序产生消极、负面的影响。
 
2.问:该章关于《商标法》第十条第一款第(七)项的理解和适用有何变化?
 
答:《指南》对该项的理解和适用的变化主要体现在三个方面:
 
一是强调“欺骗性”的判断以一般公众的认知为标准;
 
二是进一步强调“来源误认”概念,对服务商标的误认进行阐述;
 
三是充实适用的具体情形列举,将实践中“与公众人物姓名、肖像等相同或者近似,容易导致公众误认的 ”“与具有一定知名度的教育院校、体育组织、环保组织、慈善组织等机构的名称、标志相同或者近似,未经该机构许可,易导致公众对商品或服务来源产生误认的 ”“与重要赛事、重要展会、重大考古发现名称(含规范简称)、标志等相同或近似的,未经主办方或主管单位授权,容易导致公众误认的” 等情形列入。
 
3.问:该章关于《商标法》第十条第一款第(八)项中“其他不良影响”的理解和适用有何变化?
 
答:《指南》从我国政治经济社会发展新阶段出发,坚持正确的政治导向,致力于在商标审查审理工作中切实维护国家利益、社会公共利益和公共秩序。
 
一是根据实践的发展,充实了具有政治上不良影响的情形。
 
(图源:国家知识产权局)
 
2015年7月1日《国家安全法》公布实施,其第十一条规定:中华人民共和国公民、一切国家机关和武装力量、各政党和各人民团体、企业事业组织和其他社会组织,都有维护国家安全的责任和义务。中国的主权和领土完整不容侵犯和分割。维护国家主权、统一和领土完整是包括港澳同胞和中国台湾同胞在内的全中国人民的共同义务。《指南》结合实践,进一步明确任何危害国家安全,破坏国家统一的标志均属于具有“不良影响”禁止使用的标志。
 
同时,在具有政治不良影响部分,总结近年来审查实践,进一步向社会明确与党的重要理论成就、科学论断、政治论述、国家战略、国家政策、党和国家重要会议等相同、近似的标志以及由具有政治意义的事件、地点名称构成的标志均属于具有政治不良影响的标志。
 
二是将其它各项不良影响的情形整合为对我国经济、文化、民族、宗教、社会易产生消极、负面影响,损害公共利益,扰乱公共秩序的情形,并增列商标审查审理实践中典型的不良影响情形。包括标志“与我国整体发展战略关系密切的国家级新区或国家级重点开发区域名称(含规范简称)等相同或近似,有害于我国经济、社会公共利益的”“与我国突发公共事件特有词汇相同或近似,扰乱公共秩序的”等情形。
 
4.问:《指南》为什么将“与我国突发公共事件特有词汇相同或近似,扰乱公共秩序的”标志列为具有“不良影响”而禁止使用的标志,具体包括哪些?
 
答:《突发事件应对法》第三条规定,突发事件是指突然发生,造成或者可能造成严重社会危害,需要采取应急处理措施予以应对的自然灾害、事故灾难、公共卫生事件和社会安全事件。在重大疫情、重大事故灾难等突发公共事件发生时,存在部分申请人通过申请注册商标恶意炒作、造谣,产生社会不良影响,严重扰乱商标注册秩序。《指南》因此新增规定,明确与重大疫情等公共卫生事件、重大自然灾害、重大事故灾难以及社会安全事件相关的特有词汇相同、近似的标志属于存在不良影响而禁止注册并使用的标志,应适用《商标法》第十条第一款第(八)项等规定驳回。
 
5.问:《指南》新增了与知名教育院校、体育组织等机构、重要赛事、展会名称等相同、近似标志的相关规定,是否属于对这些机构、主办方私权的扩大保护?
 
答:不是。《指南》在“容易使公众对商品或者服务的产地、来源产生误认的”部分新增了与“具有一定知名度的教育院校、体育组织、环保组织、慈善组织等机构的名称、标志相同或者近似,未经该机构许可,易导致公众对商品或服务来源产生误认的”的内容,以及“与重要赛事、重要展会、重大考古发现名称(含规范简称)、标志等相同或近似的,未经主办方或主管单位授权,容易导致公众误认的”的规定。上述变化不是要给予相关机构或主办方特殊待遇,而是从保护消费者利益、防止误认误购,以及从维护公平竞争的市场秩序出发进行的修订。上述标准在具体适用过程中必须符合严格的条件限制,包括相关名称必须具备一定的知名度或对于一定范围经济社会发展具有重要作用,还包括待审商标如获注册不会导致公众对商品或服务来源产生误认。
 
6.问:《指南》为什么增加烈士姓名相关标志审查审理标准,与烈士姓名相同的标志会一律驳回吗?
 
答:2018年4月27日,十三届全国人大常委会第二次会议通过了《中华人民共和国英雄烈士保护法》,全面加强对英雄烈士的保护,维护社会公共利益,弘扬社会主义核心价值观。该法第二十二条规定,“禁止歪曲、丑化、亵渎、否定英雄烈士事迹和精神。英雄烈士的姓名、肖像、名誉、荣誉受法律保护。任何组织和个人不得在公共场所、互联网或者利用广播电视、电影、出版物等,以侮辱、诽谤或者其他方式侵害英雄烈士的姓名、肖像、名誉、荣誉。任何组织和个人不得将英雄烈士的姓名、肖像用于或者变相用于商标、商业广告,损害英雄烈士的名誉、荣誉。”因此,《指南》及时根据上述新变化,总结提炼了实践中关于与烈士姓名相关标志的具体标准,增加了该部分内容。
 
对于与烈士姓名相同或者含有烈士姓名的标志并不是一概驳回,应当结合该标志的构成要素、指定的商品服务、申请人所在地域与该烈士的关联程度等因素,综合判断该标志的注册和使用是否可能损害烈士的名誉、荣誉或产生其他不良影响。并明确了不适用该标准的例外情形。
 
商标显著特征的审查审理
 
《指南》下编第四章为“商标显著特征的审查审理”,本章在承继《商标审查及审理标准》(2005年制定并发布,2016年第一次修订,下称2016《标准》)相应章节的基础上进行了修改和补充。现就相关问题解读如下:
 
1.问:《指南》为何新增对商标显著特征相关概念的阐述?
 
答:《商标法》第九条规定“申请注册的商标,应当有显著特征,便于识别”,《商标法》第十一条对缺乏显著特征不得作为商标注册的标志进行了规定。显著性是商标的基本属性,申请注册的商标应当具备显著特征,商标显著特征审查审理标准规则的构建需要以商标显著特征的概念为基底进行。2016《标准》因此对商标显著特征概念进行了简单地描述,即“商标的显著特征,是指商标应当具备的足以使相关公众区分商品来源的特征”。在商标审查审理实践中,我局发现这一概念过于抽象,审查员难以从整体理解把握商标显著特征的审查审理要求。因此,《指南》参照相关实践及理论研究,完善了商标显著特征相关概念的表述:
 
一是明确商标的显著特征是指“商标应当具备的足以使相关公众区分商品或服务来源的特征”,具体来讲,是指“商标能够使消费者识别、记忆,可以发挥指示商品或服务来源的功能与作用”。即商标标志本身应当确保便于识别,使消费者对其产生印象,并将这种印象留存在记忆中,才能最终起到区分商品或者服务来源的作用。比如,对过于复杂的文字或者图形,消费者难以识别与记忆,将其作为商标就无法起到区分商品或者服务来源的作用,也就不具备商标的显著特征。
 
二是对《商标法》第十一条涉及的商标显著特征相关名词的含义进行解释,包括“仅”“本商品”“通用名称、图形、型号”“仅直接表示”“质量”“主要原料”“功能”“用途”“重量”“数量”及其他特点。
 
三是列明商标的显著性可以通过两种方式取得:固有的显著性和通过使用获得显著性。
 
明确上述商标显著特征相关概念,一方面为了敦促商标审查人员更好地把握商标显著特征的内涵与外延,更准确地判定商标是否具备显著特征,是否可以获得注册,从而保证标准执行的一致性和审查结论的正确性,提高审查质量;另一方面也提醒申请人在申请注册商标时,选择更具有显著特征的标志。
 
2.问:增加服务商标缺乏显著特征判断有何考量?
 
答:《指南》相较2016《标准》,补充了大量服务商标显著特征审查的相关内容。商标审查要考虑商标注册申请指定使用的商品或服务类别。《商标法》第十一条只提及了商品商标缺乏显著特征的情形,未提及服务。2016《标准》也是以商品商标为核心阐述商标显著性的审查,但列举了服务商标缺乏显著特征的示例。但《商标法》第四条第二款规定了“本法有关商品商标的规定,适用于服务商标”。
 
近年来,随着生产力的提高和社会的不断进步,第三产业在国民经济中的所占比重越来越大,表现在商标领域,体现为服务商标的申请量持续快速增长。2020年,我国商标申请量达到了911.6万,其中指定在第35类广告等服务上的商标注册申请就超过了200万。
 
为适应上述变化,《指南》在本章,增加了与服务有关的显著特征释义,如“‘质量’是指商品或者服务的优劣程度”;补充了涉及服务类别商标显著特征判断的相关解释和案例,如增加了标志仅有指定服务的通用名称、通用图形或者仅表示指定服务的质量等特点而缺乏显著特征的案例。
 
3.问:《指南》新增其他缺乏显著特征情形的考量?
 
答:随着商品经济的日益发展,新业态、新模式快速涌现,2016《标准》已经落后于审查审理实践。《商标法》第十一条第一款第(三)项规定的“其他缺乏显著特征的”商标类型日益增多。为适应新技术、新业态的发展需求,《指南》全面总结了近年来商标审查实践经验,细化、补充了实践中较为常见的其他缺乏显著特征的情形,将其他缺乏显著特征的情形由2016《标准》的11类扩充为16类:
 
一是修改商标指定使用商品的包装、容器或装饰性图案的显著性认定。2016《标准》中称指定使用商品的“常用”包装、容器或者装饰性图案作为商标缺乏应有的显著特征,《指南》进一步明确商品的外包装“一般消费者不会将其作为区分商品或者服务来源的商标标志看待”不具备商标的显著特征,商品的容器或装饰性图案本身不具备商标的显著特征。
 
二是结合实践,明确“日常用语”“网络流行语和网络流行表情包”“格言警句”均属于公众日常表达的一部分,不具备商标应有的显著特征。
 
三是明确“仅有申请人(不包括自然人)名称全称的”标志、“常用标志符号”“节日名称”难以被识别为商标,缺乏商标应有的显著特征。所谓常用标志符号,包括各类日常生活或工作中常见的标志符号;所谓节日名称,不仅包括法定节日名称,也包括约定俗成的节日名称。
 
当然,《指南》无法穷尽列举所有标志“缺乏显著特征”的情形。具体到某一件标志是否缺乏显著特征,在审查审理实践中仍需结合实际情况进行个案判断。根据商业活动实践的新形势、商标申请行为的新趋势和审查工作的新需要,《指南》会持续更新标志缺乏显著特征的情形,为商标从业人员和社会公众提供更为清晰的指引。
 
4.问:标志为企业名称全称的,如何判断其显著性?
 
答:本章3.3.9“企业的组织形式、行业名称或者简称”、3.3.10“仅有申请人(不包括自然人)名称全称”规定了标志为企业名称的,其显著性如何判断的问题。
 
一般而言,仅有申请人(不包括自然人)名称全称的,不具备商标应有的显著特征,但带有图形等要素而使整体具有显著特征的除外。
 
但值得注意的是,近年来,越来越多的高校、研究院所、医院、社会团体等事业单位或者其他组织将其名称全称注册为商标,一方面对抗侵权,另一方面利用商标积极扩展其名称的品牌价值,加大对无形资产的利用。部分事业单位或其他组织的全称经过长期使用,具有较高知名度,已经与相关事业单位或者其他组织在实际使用的商品或服务上产生了一一对应关系,不会造成消费者混淆误认,可以识别商品或者服务来源的,应当视为具备商标的显著特征。例如指定在学校教育、书籍出版等服务上的“清华大学”标志,指定在医院、医疗护理、教育考核等服务上的“贵阳市口腔医院”标志。
 
5.问:《指南》为何修改了含有不具备显著特征标志商标的显著性认定标准?
 
答:2016《标准》第二部分“商标显著特征的审查”规定,商标由不具备显著特征的标志和其他要素构成,其他要素或商标整体能够起到区分商品和服务来源作用的,则该商标具备显著特征。
 
但在实践中,由图形部分和文字部分各自独立组成,图形部分具备一定显著特征,而文字部分缺乏显著特征的商标,若仅因为其图形部分具备显著特征而直接认定具备显著特征,存在一系列问题:第一,此种认定方式与商标显著性整体认定的原则相悖,且易导致商标权保护的范围模糊化;第二,实践中,有部分商标注册人借此类商标在电商平台上讹诈或者发起恶意侵权投诉;第三,这一标准也与当前商标授权确权的实践不一致,在相关商标行政或者司法的案例中通常认为,由图文单独构成商标,文字部分为商标主要呼叫部分,文字部分缺乏显著特征的,商标整体应当认定为缺乏显著特征。
 
因此,经梳理和总结相关案例,在征求了各级法院和学者意见后,经多次讨论,《指南》更新了含有不具备显著特征标志的商标显著性认定标准,明确指出“若商标由独立文字部分和独立其他要素组成,文字部分不具备显著特征,则该商标整体应认定为缺乏显著特征”。同时,为了充分保障申请人的权益,约束商标审查审理行为,《指南》指出,“如果其他要素具有较强显著特征,商标注册部门认为依据该要素有区分商品或者服务来源可能的,可以发出审查意见书,要求申请人对缺乏显著特征文字部分放弃专用权。申请人未放弃的或者在规定期限内未答复审查意见书的,对其该商标注册申请予以驳回。”
 
驰名商标的审查审理
 
《指南》下编第十章为“驰名商标的审查审理”,该章在承继《商标审查及审理标准》(2005年制定并发布,2016年第一次修订,下称2016《标准》)相应内容的基础上进行了充实和完善。在《指南》制定过程中,该章受到了较高关注,现就相关问题解读如下:
 
1.问:如何理解《指南》中驰名商标认定实行“按需认定”原则?
 
答:驰名商标认定应当是因“处理案件”所需而非其他。对驰名商标“按需认定”原则的理解、认可经历了发展的过程。2009年4月23日,最高人民法院发布《关于审理涉及驰名商标保护的民事纠纷案件应用法律若干问题的解释》(法释〔2009〕3号),其中第二条第一款规定,“在下列民事纠纷案件中,当事人以商标驰名作为事实根据,人民法院根据案件具体情况,认为确有必要的,对所涉商标是否驰名作出认定”,即在民事纠纷案件中,对涉案商标是否驰名作出认定应当符合必需、必要性的要求。2013年《商标法》第三次修订,相当程度上以法律的形式阐述了“按需认定”原则,即“驰名商标应当根据当事人的请求,作为处理涉及商标案件需要认定的事实进行认定”。2014年7月3日,原国家工商行政管理总局对外公布《驰名商标认定和保护规定》(国家工商行政管理总局令第66号),其中第四条所列驰名商标认定原则为“个案认定、被动保护的原则”,但同时第三条规定,驰名商标的认定应当“根据当事人请求和审查、处理案件的需要”。基于上述立法和司法的发展,经过多次研究、讨论,2016《标准》将“按需认定”原则列为驰名商标认定的基本原则,与个案认定原则、被动保护原则并列,其内容表述为“如果系争商标与他人商标区别较大,或者系争商标指定使用的商品/服务与他人商标指定使用的商品/服务相差较大,系争商标的申请注册不会导致混淆,或者误导公众,致使该驰名商标注册人的利益可能受到损害的”,无需对他人商标是否驰名进行认定 。
 
随着驰名商标认定与保护实践的不断规范化,对驰名商标“按需认定”原则的理解更为深入,“因案情所需”或“处理案件所需”的理念不断强化,对“需”的理解也更加符合驰名商标认定制度的本旨。在商标授权确权的实践中,形成共识,即落实“按需认定”原则应当坚持保护导向与结果导向,在驰名商标认定上,不仅应当坚持“因处理案件之必要”、“符合法定要件”,还应当遵循“用尽其它方式无法救济”等前提。因此,《指南》修改了2016《标准》中“按需认定”原则的表述,明确所谓“按需认定”,是指“如果根据在案证据能够适用《商标法》其他条款对当事人商标予以保护的,或系争商标的注册使用不会导致混淆或者误导公众,致使当事人利益可能受到损害的,商标注册部门无需对当事人商标是否驰名进行认定”。
 
2.问:如何理解《指南》新增驰名商标认定的诚实信用原则? 
 
答:诚实信用原则是民商法的基本原则,也是市场经济活动中的基本道德准则。诚实信用原则要求一切市场参加者在不损害他人利益和社会公益的前提下,追求自己的利益。2014年7月3日公布的《驰名商标认定和保护规定》第八条规定,“当事人请求驰名商标保护应当遵循诚实信用原则,并对事实及所提交的证据材料的真实性负责”。在请求认定驰名商标的案件中,当事人一般都会进行具体事实的陈述,并提交大量的证据材料,这些事实陈述和证据材料正是审查此类案件时判定当事人商标是否已达到驰名程度、系争商标的注册使用是否会导致混淆或者误导公众,致使当事人利益可能受到损害的关键依据。另外,当前我国正在大力建设社会诚信体系,对不诚信行为实施联合惩戒,防范不诚信行为的不良后果是其中的重要举措。因此,请求驰名商标保护的当事人对其所述事实及所提交证据材料的真实性、准确性和完整性负责,以及不再对严重失信行为当事人的商标是否驰名进行认定,都是落实诚实信用原则的应有之义。
 
3.问:《指南》对驰名商标认定的证据要求有何修改?
 
答:为进一步深化“放管服”改革,更好地贴合当事人实际经营状况,便利当事人收集和提交证据,《指南》驰名商标认定部分更新了部分证据的提交范围,对非传统经营方式、非传统媒体形成的使用证据予以认可,并根据实际情况增加了部分证据提交的形式。例如:除了传统的合同、发票、提货单、银行进帐单、进出口凭据等证据外,增加了网络电商销售记录等相关材料作为商标使用证据;在审查销售区域范围、销售网点分布及销售渠道、方式的相关证据时,明确包括传统经营方式和非传统经营方式;在审查媒体广告、评论、报道、排名及其他宣传活动材料时,明确包括传统媒体和非传统媒体等;在审查纳税额相关证据时,除了税务机关出具的纳税证明原件、经公证的纳税证明复印件外,增加了经公证的电子版纳税证明打印件等。
 
4.问:《指南》中还有哪些关于驰名商标认定事项的修改需要申请人及代理人关注?
 
答:《指南》该章另有三处修改请商标审查人员及相关从业人员关注。
 
一是增加了对已认定驰名商标再次予以保护的相关规定,详细规定了具体的适用条件和驰名商标持有人再次请求驰名商标保护需要提交的证据资料,其中特别明确了驰名商标持有人应当提交该商标作为驰名商标予以保护时的驰名状态延及本案的证据。
 
二是结合实践,对“翻译”他人驰名商标的定义作了细化。系争商标将他人驰名商标以不同的语言文字予以表达,若该语言文字已与他人驰名商标建立对应关系,并为相关公众所熟知或习惯使用的,构成《商标法》第十三条第二款所指的“翻译”,若该语言文字易使相关公众误认为与他人驰名商标具有相当程度的联系的,也构成“翻译”。
 
三是不再对“混淆”和“误导”进行明确的划分,对具体情形合并进行表述,以更符合商标审查审理实践要求。
 
百利来提供国际知识产权服务,例如:海外商标查询、国内与国际商标注册、驳回复审、变更转让、商标续展等配套服务,欢迎联系

上一篇:赢在开工,胜在阳春| 2022开工大吉

下一篇:开曼反洗钱进展

精彩图文专题

最新资讯新闻