上海精神卫生中心维权启示

阅读: 次 更新时间:2022-06-06

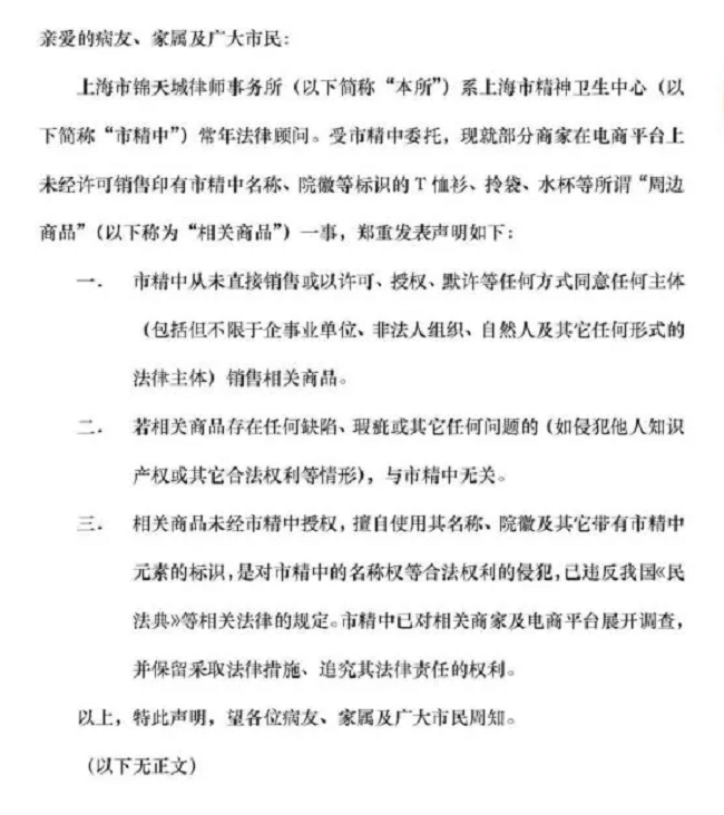
6月2日上海精神卫生中心就部分商家在电商平台上未经许可销售印有市精中名称、院徽等标识的T恤衫、拎袋、水杯等所谓“周边商品”发表声明,指出并未直接销售或者许可、授权、默认等任何方式同意任何主体销售相关商品,相关商品若存在任何问题与市精中无关,相关产品也侵犯了市精中的名称权,市精中保留追究其法律责任的权利。
 
(图源:上海市精神卫生中心企鹅号)
 
详情
 
之所以要出这份声明,笔者认为有两个角度需要考虑。
 
1.对于市精中在电商平台被侵权的产品主要的标识与文字符号,市精中并没有申请相关的商标,例如院徽、地址以及单位全称等。
 
[点评]诚然院徽看起来相对复杂,有可能会缺乏显著性,地址也不建议用作商标名称申请,有占用公共资源的可能。单纯单位全称一般来说被判定为缺乏显著性,部分知名度较高的机构事业单位除外。以市精中的知名度也许是可以用单纯的单位全称来注册的,要是担心缺乏显著性也可以加上图案等元素。同时对于院徽等图形logo,可以同时申请版权登记等进行全面保护。
 
 
2.由于侵权产品与商家太多,市精中担心一些劣质产品会对其声誉造成影响,但如果逐个商家进行维权或者让平台帮忙打假可能也缺乏权利依据。
 
 
[点评] 对于有一一对应联系的具有一定影响力的标识,在不符合商标注册保护范畴的情况下,可以借用反不正当竞争法加以维权。例如市精中所委托的律师声明信提到的名称权被侵害,也算是一种救济手段。
 
重要提醒:商标权以及版权在维权里面相对容易提供出权利证明,也受到平台与第三方的广泛认可,无论是企业还是机构都有必要申请商标保护,方便将来进行维权
 
本文仅代表笔者个人意见,不代表公司立场。
 
百利来提供国际知识产权服务,专业致力于全球商标注册、商标变更转让续展、商标评审等确权维权业务及全球版权登记等配套服务,欢迎联系
 

上一篇:加拿大商标简介

下一篇:投资海外资讯2022第十二期

精彩图文专题

最新资讯新闻