阅读: 次 更新时间:2021-01-06
新版尼斯分类2021文本于1.1日起正式实施!有需要的企业要做好相关调整准备啦。
通知公告

关于启用尼斯分类第十一版2021文本的通知
根据世界知识产权组织的要求,尼斯联盟各成员国将于2021年1月1日起正式使用《商标注册用商品和服务国际分类》(即尼斯分类)第十一版2021文本。申请日为2021年1月1日及以后的商标注册申请,在进行商品服务项目分类时适用尼斯分类新版本,申请日在此之前的商标注册申请适用尼斯分类原版本。以尼斯分类为基础,我局对《类似商品和服务区分表》作了相应调整,现将尼斯分类与《类似商品和服务区分表》的修改内容一并予以公布。
什么是“尼斯分类”
尼斯分类是指《商标注册用商品与服务国际分类尼斯协定》的简称,于1957年6月15日在法国尼斯签订,于1961年4月8日生效。
我国于1994年8月9日我国加入该协定。尼斯协定主要规定的是商品与服务分类法,该分类为商标检索、商标管理提供了很大方便。
我们经常使用的尼斯分类表一共45类,前34类是商品类,后11类是服务类。每类有一个类别号和标题,每类的标题概括了本类所包含商品的特征及范围,最后列出了本类包括的所有商品或服务项目,每项商品或服务均有一个顺序号,以便查找。
每一类有一个注释,对本类主要包括哪些商品,本类与相关类别的商品如何区别,如何划分边缘商品的类别作了说明,这个注释对划分一些易混淆商品的类别有很大帮助。
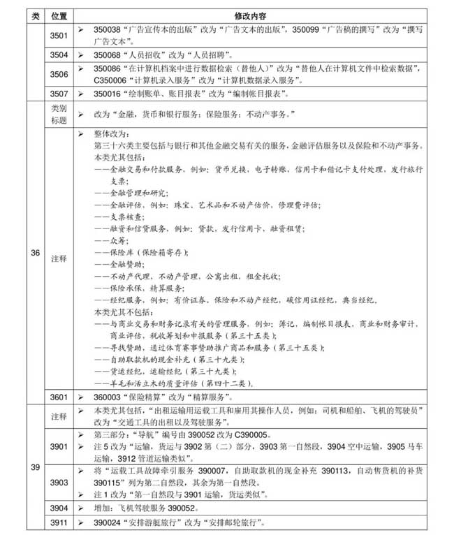
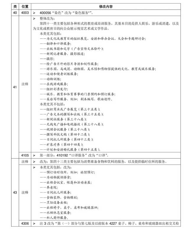
NCL11-2021 中文版和区分表修改内容







面对新的调整,企业需要怎么做?
为了规范企业的商标使用行为,以及更好的建立起商标使用证据和商品/服务项目的一一对应关系。
百利来建议,若新增的单一商品/服务项目为企业的主营业务,建议尽快进行重新申请,防止因恶意抢注而造成损失。
对于新增的非单一商品/服务项目,企业可以通过梳理之前申请的商标所覆盖的商品/服务项目,再结合企业的经营实际,判断增加的商品/服务项目是否为企业必需,若需要,建议补充申请。
百利来,为您提供全球商标注册、国内外公司注册、银行开户、做账审计、海牙公证等服务,欢迎随时咨询!