首页>资讯中心>公司新闻

香港汇丰银行今拜访百利来,并带来最新粤港开户优惠!

阅读: 次 更新时间:2018-03-06

2018年3月6日,香港汇丰银行特别携带狗年合作纪念礼物前来拜访百利来香港总部——百利来行,并带来了最新粤港开户优惠!非常感谢汇丰银行的来访,未来我们会继续加强双方合作关系,为客户争取更多便利!


 
汇丰银行带来最新粤港开户优惠
粤港联系日益紧密,珠三角地区迎来庞大商机,因此,汇丰提供粤港无缝链接银行服务,帮助客户捕捉更多跨境发展机遇!
1、跨境网银平台及专属客户经理,让两地财务处理更及时便捷。
2、协助本地客户境外开户,轻松开启跨境业务。
3、多种跨境贸易融资及外汇解决方案,灵活快速捕捉商机。
4、2小时粤港速汇和即日人民币到账,让跨境资金往来更高效。
5、专属产品及服务费率优惠,助力跨境业务快速发展。


 
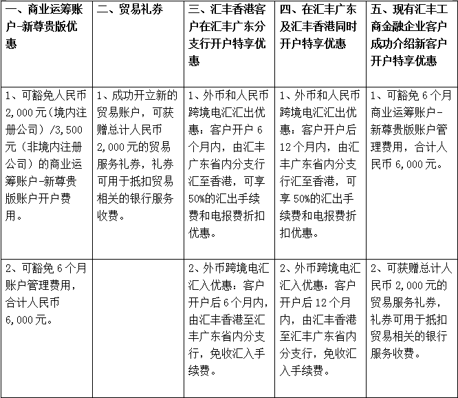
粤港开户优惠
2018年6月30日前,广东企业成功开立汇丰银行工商金融企业账户,即可尊享以下优惠:


 
有需要开户的客户,尽快联系百利来吧!

百利来开户优势:
※ 我司为您协助准备资料文件,填写银行表格;
※ 专人全程为您跟进开户进展;
※ 免费为您代存银行预存款;
※ 免费教您使用银行网银;
※ 随时咨询银行的任何业务!

上一篇:祝贺百利来&汇丰香港税务与环球贸易融资交流会成功举办!

下一篇:百利来参加恒生新春团拜酒会,2018继续合作共赢!

更多相关内容

精彩图文专题

最新资讯新闻